YT Web Summarizer
AI-powered tool to transform YouTube videos and web articles into concise summaries
AI-powered tool to transform YouTube videos and web articles into concise summaries
Overview
YT Web Summarizer is an AI-powered summarization tool that transforms YouTube videos and web articles into concise, actionable summaries. Built with production-ready Python and deployed on Hugging Face Spaces, it features automatic transcription using OpenAI Whisper and intelligent summarization with Groq's Llama-3.3-70b model.
The system includes smart caching to reduce API costs by ~70%, 5 summary styles, rate limiting, export options, and comprehensive statistics tracking for optimal user experience.
Key Features
YouTube Transcription
Automatic audio extraction and transcription using OpenAI Whisper with 5 model size options (Tiny, Base, Small, Medium, Large) for speed/accuracy trade-offs.
Website Summarization
Extract and summarize content from any web article using BeautifulSoup4 for clean text extraction and intelligent content parsing.
5 Summary Styles
Bullet points, paragraphs, key insights, Q&A format, or executive summary with customizable summary length (50-500 words).
Smart Caching
Intelligent caching system reduces API costs by ~70% by storing recent summaries for instant access without redundant processing.
Statistics & Analysis
Word count, reading time estimates, content type analysis, and performance metrics for each summarization.
Export & History
Download summaries as text files, copy to clipboard, and track recent summarization history for easy reference.
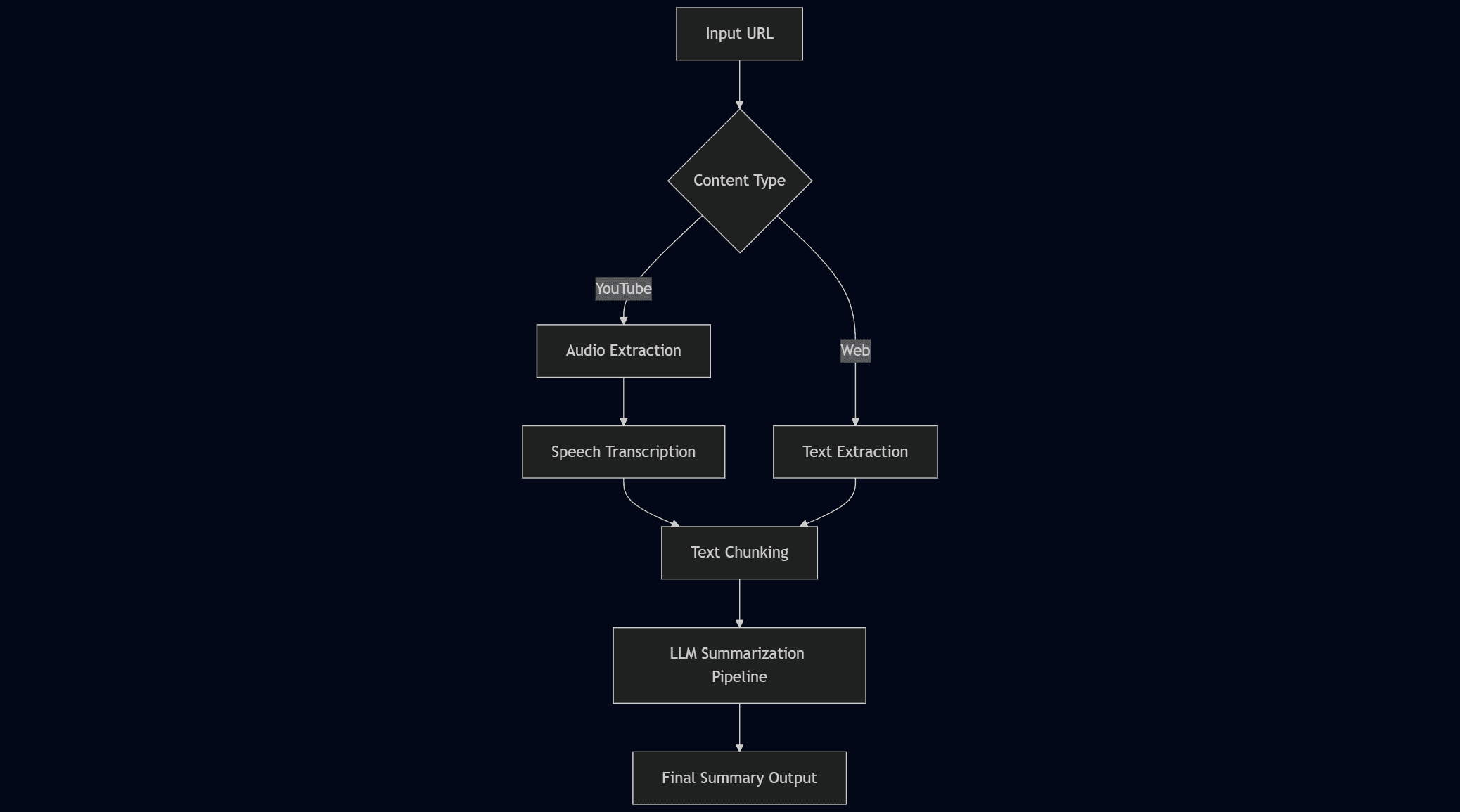
System Architecture
Complete System Flow
End-to-end pipeline from YouTube/Web input to AI-powered summarization with caching and export

Summary Styles
๐ Bullet Points
Quick, scannable list of key points
Best for: Fast reference, meeting notes
๐ Paragraph
Flowing narrative summary
Best for: Reports, blog posts
๐ก Key Insights
Most important takeaways
Best for: Executive reviews
โ Q&A Format
Question and answer pairs
Best for: Training, FAQs
๐ Executive Summary
Business-focused overview
Best for: Decision makers
Whisper Model Options
| Model | Speed | Accuracy | Use Case |
|---|---|---|---|
| Tiny | Very Fast | Low | Short videos, quick tests |
| Base | Fast | Medium | Recommended - Best balance |
| Small | Moderate | High | Longer content, better accuracy |
| Medium | Slow | Very High | Professional transcription |
| Large | Very Slow | Very High | GPU required, highest quality |
Tech Stack
AI & LLM
Video & Web Processing
Framework & Deployment
System Architecture
Modular Design
Built with production-ready Python featuring 7 focused modules: services, utils, config, logging, exceptions, with full type hints and comprehensive error handling.